2000 Honda Prelude Engine Diagram / 91 Honda Civic Radio Wiring Diagram - Wiring Diagram and ... / 2000 honda prelude expert review.. System wiring diagrams article text (p. 2000 honda prelude expert review. Prelude's of this generation consist of the same major mechanical parts with only minor variations from year to year. Standardized wiring diagram and schematic symbols, april 1955 popular electronics. The honda prelude is a sports car which was produced by japanese car manufacturer honda from 1978 until 2001.

This premium product is the best way to go for those looking for the highest quality replacement that offers supreme levels of quality, performance and reliability. Detailed honda prelude engine and associated service systems (for repairs and overhaul) (pdf). 7)1993 honda preludefor cadi centre nsk ca 95051copyright 1998 mitc power mirror circuit. Honda prelude workshop, repair and owners manuals for all years and models. Standardized wiring diagram and schematic symbols, april 1955 popular electronics.

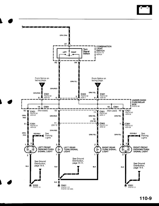
Honda Accord Ecu Wiring Diagram - Wiring Diagram and Schematic
Honda Accord Ecu Wiring Diagram - Wiring Diagram and Schematic from www.justanswer.com
7)1993 honda preludefor cadi centre nsk ca 95051copyright 1998 mitc power mirror circuit. Honda prelude workshop, repair and owners manuals for all years and models. The honda prelude is a sports car which was produced by japanese car manufacturer honda from 1978 until 2001. Detailed honda prelude engine and associated service systems (for repairs and overhaul) (pdf). Page 1 2000 prelude online reference owner's manual use these links (and links throughout this manual) to determine from the chart on pages , or the diagram on the fuse box lid, which fuse or fuses control that component. The online honda prelude repair manual is quick and easy to use. Find this pin and more on wiring diagram by angel magda. Download and view your free pdf file of the 2000 honda prelude owner manual on our comprehensive online database of automotive owners manuals.

Honda passport honda pilot honda prelude honda ridgeline honda s2000.

Detailed honda prelude engine and associated service systems (for repairs and overhaul) (pdf). Prelude's of this generation consist of the same major mechanical parts with only minor variations from year to year. See body style, engine info and more specs. We get a lot of people coming to the site looking to get themselves a free honda prelude haynes manual. 2.2l, engine performance circuits (1 of 3) 2.2l, engine performance circuits (2. This premium product is the best way to go for those looking for the highest quality replacement that offers supreme levels of quality, performance and reliability. Honda passport honda pilot honda prelude honda ridgeline honda s2000. Innovative engine mounts are built for performance drivingalthough. One of the nicer builds ive seen. Honda prelude 2000 base specs, trims & colors. 2000 honda prelude expert review. View and download honda 2000 prelude owner's manual online. 2018 instrument panel (driver's side) fuse name symbol ampere rating a circuit protected module5 7,5 atm shift lever ind., electro chromic mirror, audio, amp, head …

Honda prelude workshop, repair and owners manuals for all years and models. 2000 honda prelude expert review. The online honda prelude repair manual is quick and easy to use. Compare 2000 honda prelude different trims Page 1 2000 prelude online reference owner's manual use these links (and links throughout this manual) to determine from the chart on pages , or the diagram on the fuse box lid, which fuse or fuses control that component.

I have a 2000 honda prelude and just wanted to know if any ...
I have a 2000 honda prelude and just wanted to know if any ... from ww2.justanswer.com
Download and view your free pdf file of the 2000 honda prelude owner manual on our comprehensive online database of automotive owners manuals. Innovative engine mounts are built for performance drivingalthough. Honda prelude workshop, repair and owners manuals for all years and models. Detailed honda prelude engine and associated service systems (for repairs and overhaul) (pdf). 2018 instrument panel (driver's side) fuse name symbol ampere rating a circuit protected module5 7,5 atm shift lever ind., electro chromic mirror, audio, amp, head … Honda prelude 2000 base specs, trims & colors. Page 1 2000 prelude online reference owner's manual use these links (and links throughout this manual) to determine from the chart on pages , or the diagram on the fuse box lid, which fuse or fuses control that component. Prelude's of this generation consist of the same major mechanical parts with only minor variations from year to year.

One of the nicer builds ive seen.

This premium product is the best way to go for those looking for the highest quality replacement that offers supreme levels of quality, performance and reliability. A prelude to quantum mechanics walter fox smith. 7)1993 honda preludefor cadi centre nsk ca 95051copyright 1998 mitc power mirror circuit. View and download honda 2000 prelude owner's manual online. 2000 honda prelude expert review. The honda prelude is a sports car which was produced by japanese car manufacturer honda from 1978 until 2001. We're sorry, our experts haven't reviewed this car yet. Prelude's of this generation consist of the same major mechanical parts with only minor variations from year to year. Page 1 2000 prelude online reference owner's manual use these links (and links throughout this manual) to determine from the chart on pages , or the diagram on the fuse box lid, which fuse or fuses control that component. Get the repair info you need to fix your you'll get repair instructions, illustrations and diagrams, troubleshooting and diagnosis, and repair information is available for the following honda prelude production years: The online honda prelude repair manual is quick and easy to use. Free pdf download for thousands of cars and trucks. See body style, engine info and more specs.

Page 1 2000 prelude online reference owner's manual use these links (and links throughout this manual) to determine from the chart on pages , or the diagram on the fuse box lid, which fuse or fuses control that component. A prelude to quantum mechanics walter fox smith. Get the repair info you need to fix your you'll get repair instructions, illustrations and diagrams, troubleshooting and diagnosis, and repair information is available for the following honda prelude production years: We're sorry, our experts haven't reviewed this car yet. One of the nicer builds ive seen.

2000 Honda Prelude 2 Door BASE KA 4AT Water Hose
2000 Honda Prelude 2 Door BASE KA 4AT Water Hose from www.hondapartsnow.com
Honda prelude 2000, front torque engine mount by innovative mounts®. Prelude's of this generation consist of the same major mechanical parts with only minor variations from year to year. 2.2l, engine performance circuits (1 of 3) 2.2l, engine performance circuits (2. One of the nicer builds ive seen. A prelude to quantum mechanics walter fox smith. The online honda prelude repair manual is quick and easy to use. Learn more about the 2000 honda prelude. 7)1993 honda preludefor cadi centre nsk ca 95051copyright 1998 mitc power mirror circuit.

A prelude to quantum mechanics walter fox smith.

Page 1 2000 prelude online reference owner's manual use these links (and links throughout this manual) to determine from the chart on pages , or the diagram on the fuse box lid, which fuse or fuses control that component. Honda prelude 2000 base specs, trims & colors. The honda prelude is a 2 door compact sports car that was based on the popular honda accord and has been produced for five generations beginning from its launch in. Honda prelude workshop, repair and owners manuals for all years and models. One of the nicer builds ive seen. The online honda prelude repair manual is quick and easy to use. Get the repair info you need to fix your you'll get repair instructions, illustrations and diagrams, troubleshooting and diagnosis, and repair information is available for the following honda prelude production years: View and download honda 2000 prelude owner's manual online. Honda prelude 2000, front torque engine mount by innovative mounts®. 7)1993 honda preludefor cadi centre nsk ca 95051copyright 1998 mitc power mirror circuit. Download and view your free pdf file of the 2000 honda prelude owner manual on our comprehensive online database of automotive owners manuals. We're sorry, our experts haven't reviewed this car yet. 2018 instrument panel (driver's side) fuse name symbol ampere rating a circuit protected module5 7,5 atm shift lever ind., electro chromic mirror, audio, amp, head …

By